Policy Information
信创丨研究报告
本报告在对信创内涵、相关政策进行概述的基础上,对基础硬件、云基础设施、基础软件、应用软件、网络安全等信创产品服务以及典型信创供应商进行研究,并对金融、电信、电力等行业的信创发展历程及信创整体建设进展进行回顾总结,最后归纳出信创建设面对的挑战,提出破局发展的猜想。受宏观经济影响,艾瑞预测未来2年信创市场规模的增速有所下降,但数字中国强化关键能力、各领域构筑自立自强的数字技术创新体系的决心不会动摇,艾瑞预期中国信创市场整体规模仍将保持30%以上的年增长。随着行业信创的深入、应用软件的成熟,信创产品将渗透至更多核心业务场景,预期2025年恢复高增速,于2026年突破2000亿元。

信创内涵及本报告研究范畴
信创为我国经济发展、社会运转构建安全可控的信息技术支撑
“信创”即信息技术应用创新,旨在针对硬件及云等基础设施、基础软件、应用软件、网络安全等IT产业链核心技术产品进行自主研发,为我国经济发展、社会运转构建安全可控的信息技术支撑,避免核心技术受制于人。信创建设从党政军局部起步,在应用实践中迭代产品性能,逐步扩展至金融、电信、电力等对国计民生有重要影响的关基行业,基础产品由可用提升至好用,支撑起行业常态化采购。展望未来,央国企将大举开展信创建设工作,信创应用也将由综合办公向经营管理、生产运营等实时核心系统发展,数字中国的技术创新体系和数字安全屏障将愈发坚实,信创产业迎来高速增长。


信创发展历程
历经30年预研和部分单位升级改造,自2020年起开始全面推广

信创产业图谱

信创市场规模
未来5年保持高增长,预期于2026年突破2000亿
受宏观经济影响,艾瑞预测未来2年信创市场规模的增速有所下降,但数字中国强化关键能力、各领域构筑自立自强的数字技术创新体系的决心不会动摇,艾瑞预期中国信创市场整体规模仍将保持30%以上的年增长。随着行业信创的深入、应用软件的成熟,信创产品将渗透至更多核心业务场景,预期2025年恢复高增速,于2026年突破2000亿。


基础硬件-芯片
新兴技术架构及关键领域支持为信创芯片带来发展机遇
信创芯片由于制程工艺、配套供应链、生态等方面的问题与海外先进芯片有较大差距,但摩尔定律逼近极限、新技术新架构的出现,以及关键领域的支持,给予了信创芯片加速追赶的机遇。

基础硬件-服务器与电脑
服务器与电脑是推动信创产业发展的重要载体
作为基础软件及应用软件的载体,服务器与PC所搭载的软件的运行情况对下游客户的使用体验有直接影响,但现阶段CPU、存储、内存等核心零部件市场主要被国外厂商占据,国内相关产品存在性能差距,相关软硬件生态薄弱,整机厂商需面向客户应用需求,协同软硬件厂商做好适配优化工作,保障客户体验。市场需求方面,生成式AI相关技术的研发及应用落地导致AI算力需求激增,服务器厂商需加大对AI服务器的投产供给,为国内AI大模型及相关应用研发做好算力支撑。


云基础设施
信创云实现对信创IT资源的统一支撑和管理,并针对国内场景做优化
2017年起,政企用户陆续希望基于信创硬件使用云平台,随后在政策引导及市场发展中,信创云产品方案的功能和性能日益完善,供需两侧对信创云基础设施的价值及标准的认知也日益清晰。信创云产品首先应满足核心技术自主可控的基本要求,核心组件自主开发,针对开源组件应有较高的代码掌控度;其次云向下对接芯片、服务器、操作系统,向上支撑场景应用,因此信创云需基于客户多样化的底层芯片架构打造“一云多芯”的能力,对基础软硬件等各类信创产品进行适配,实现对客户IT资源的统一支撑和管理,并结合国内业务场景的实际需求进行优化。


基础软件-操作系统(1/2)
信创系统迈向“好用”,由关键领域向其他领域加速替代
操作系统是最核心的基础软件,其向下衔接硬件层的物理设备,向上为应用软件提供运行环境,并提供必需的人机交互机制,确保计算机各项资源的高效使用。1969年问世的UNIX系统是现代操作系统的开端;1984年,苹果与微软相继推出可视化操作系统,将电脑带入家庭生活及各行各业;1991年,Linux掀起了开源开发操作系统的新模式,并在移动端、服务器及嵌入式场景广泛渗透;2007年,移动操作系统兴起,Android与iOS近乎垄断移动市场。
自主创新的操作系统从UNIX技术路线起步,随后转型Linux并逐步“可用”且推出自主开源社区,如今已迈向“好用”并由党政等关键领域向其他领域加速替换。


基础软件-操作系统(2/2)
生态欠佳制约信创系统渗透,政策及开源将加速生态建设
信创操作系统已在多年研发及落地迭代中迈向“好用”阶段,未来应积极探索内核等底层优化,进一步提升自主可控性。现阶段制约信创操作系统大规模渗透的关键在于生态建设,据CSDN调研显示,65%的开发者希望信创操作系统在应用兼容性方面继续改进。借助信创政策及开源共建共享,信创系统有望加速软硬件适配,逐步覆盖更多场景需求实现规模推广。

基础软件-数据库
新技术新场景给予信创数据库产品发展新机会,相关厂商将同步完善服务与生态建设
国内数据库产品起步较晚,在传统商业数据库领域以“跟随式”发展为主,性能、功能、可用性等与国外厂商相比仍有客观差距,但云原生、HTAP、AI原生等新技术新场景给予了国内厂商创新发展的机会,信创数据库厂商有望“换道超车”建立产品优势。产品之外,生态与服务配套的不足严重阻碍了信创数据库的落地推进,相关机制及生态伙伴的发展完善有待长期建设。

基础软件-桌面云
信创桌面云方案适配全栈信创架构,有效支持安全可控需求
结合虚拟化技术,桌面云方案将原本在传统PC本地运行存储的桌面、应用和数据迁移至数据中心统一管理,服务器的CPU、内存、存储资源被虚拟成一个个桌面虚拟机,操作系统界面通过桌面交付协议以图像的方式传送至用户的接入终端供其使用。由于数据在后端服务器集中存储,采取了多种认证方式,并对传输层及数据盘进行加密,桌面云可实现较高的安全性。基于自主创新的虚拟化技术,信创桌面云方案适配全栈信创架构,可有效支持党政、金融、电信等行业的安全可控需求。


应用软件-协同办公
经历电子化、流程管理、平台化发展,协同办公开启智能化
协同办公系统旨在提升组织内甚至跨组织的工作效率,满足员工实时协作、远程办公及企业高效管理的需求。从功能维度,协同办公系统由综合型平台和文档协同、项目协作等垂直型软件两大类产品构成;从服务模式维度,协同办公产品可以传统软件模式交付,或以SaaS模式快速启用。协同办公系统的各类产品基于信息流转有机整合,各厂商在优势互补相互合作的同时可能也在不断拓展产品功能与其他厂商形成竞合关系。2022年底,ChatGPT的出现让社会大众和产业界看到了生成式AI的巨大进展,协同办公场景也有望在AIGC与RPA的深度融合中跳脱出繁琐的操作流程,进一步提升自动化水平,迈向智能化的发展阶段。


应用软件-ERP(1/2)
ERP涵盖企业人财物产供销等各环节管理需求,未来将与人工智能在各环节场景中创新发展
ERP是企业资源规划系统的简称,涵盖财务、人力资源、制造、供应链、服务、采购等流程,将企业的物流、资金流、管理流、信息流等紧密集成,通过软件实现企业内部资源和外部资源的全面整合、共享与优化,助力于企业业务高效运营。
中国本土的ERP企业大致于上世纪后十年由财务管理等场景起步,然后在21世纪前十年拓展至企业资源规划的全方位各环节管理功能,客户群体由大型企业向中小企业渗透,近十来年则与云计算、移动互联网等技术深度融合,方便企业低门槛接入、灵活构建创新应用,并将在AIGC驱动下进一步提升自动化水平,催生更多智能化应用并辅助企业决策。


应用软件-ERP(2/2)
自主创新、数字经济等多因素作用,ERP市场有望加速增长
我国2021年ERP市场规模已达564亿元,受宏观经济影响近3年增速回落。结合世界银行数据,2021年中国GDP相当于美国的76%,结合Grand View Research对美国ERP市场规模的统计,2021年中国ERP市场规模仅相当于美国ERP市场的54%,在我国大力发展数字经济、增强信息系统安全可控性、构建一流财务管理体系的背景下,ERP作为涉及企业核心数据、对提升企业运营能力非常重要的基础管理软件,渗透增长空间较大,同时结合央国企等大型企业的大规模信创改造,市场规模有望于2024年起加速增长。


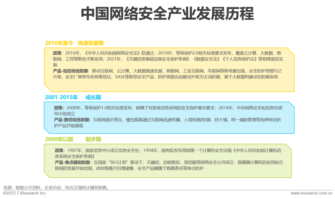
网络安全(1/2)
网络安全产品步入动态综合防御阶段,产业处于快速发展期
网络安全问题与信息技术的应用及进步相伴而生,我国的网络安全产品也随着计算机、互联网、云计算、大数据等相关信息技术的更迭从单点被动防御、静态综合防御,发展至动态综合防御阶段。另一方面,近些年国内外重大网络安全事件频发,相关组织利用网络监控他国、干涉他国内政、窃密等行为可能严重危害国家及个人安全,因此网络安全已是国家安全的重要基础。应对安全问题,我国已从顶层设计上颁布《网络安全法》、《数据安全法》、《个人信息保护法》,并通过等保2.0、《关键设施安全保护条例》等作为细节补充,形成网络安全政策的体系框架,保障产业高速发展。


网络安全(2/2)
新技术助力人才培养与产品提升,各行业加重网络安全投入


信创建设整体概况
党政信创持续深化,行业信创迈向常态化
党政信创起步最早,渗透面最广;金融、电信等对国计民生有重要影响的关基行业自2020年起也开始大力投入信创建设,对基础硬件、外围系统进行较高比例的信创产品升级。随着信创产品的日益成熟,信创的建设将逐步在更多行业领域展开,由局部采买转为全行业推广、常态化采购,并有望在2027年完成央国企的分级改造工作,综合办公系统全面升级,经营管理系统、生产运营系统结合信创产品成熟度和各单位发展需要进行升级。

金融信创
大行加速信创建设,中小型金融结构也逐步渗透,并迈向核心业务
自2013年浪潮天梭K1小型机上市、银监会强调加快银行业自主可控以来,我国金融领域的信创改造逐步深入,过去三年启动的信创升级也由头部金融机构主导、外围系统切入,向一般业务系统、核心业务系统深入,未来有望推广至5000多家中小型金融机构,全面满足高性能及稳定性需求。

电信信创
大举采购信创硬件,全国性布局信创实验室加速生态建设
电信行业承担国家通信及各种新兴技术应用的基础设施的重任,自主创新的必要性不言而喻。因国外在数年前已对中兴、华为等我国电信行业头部供应商有较多限制,电信行业在2019年已开始有信创采购需求并不断加码投入。2020年,三大运营商启动200亿集采大单,信创CPU服务器占比超过20%;2021年,运营商在集采项目中加大对信创服务器的采购,鲲鹏、海光、飞腾等信创CPU均参与了测试,并在示范营业厅中实现了全自主可控技术的运转;2022年,应用软件项目大幅提升。总体而言,电信行业的信创建设尚以基础硬件为主,信创服务器已规模化应用,具体到业务场景,办公业务、经营管理系统、生产管理系统的复杂性及稳定性要求依次提升,升级进度递减,相关产品技术尚待打磨发展。

电力信创
电力央企引领电力信创建设,调度控制领域接连取得突破
电力行业是国民经济的重要支柱,根据国资委央企名录,我国现有央企98家,其中包括“两大电网、六大发电、两建、一装备”等共11家电力央企,它们以国家电网、南方电网等企业为代表,已积极展开行业信创科技攻关,成为信创建设的重要推进者。综合考虑信创升级的重要性、技术成熟度、产品使用率及企业自身发展情况等因素,电力企业可以3~5年为周期,分阶段对服务器等基础设施、OA等综合办公系统、ERP等经营管理系统、新能源集控系统等生产运营系统进行实施改造,稳步实现电力系统自主创新。


挑战一:生态薄弱,适配工作繁重
行业需求增长,生态薄弱问题愈发凸显
经过3年的大力发展,信创基础软硬件的基本性能已满足日常办公所需,应用软件厂商也受自主创新的感召积极投入信创产品的开发与适配工作中,信创产品的整体可用性逐步提升。但是,随着信创由党政向金融、电信、电力等关键行业拓展,由一般应用向主要应用、核心应用推进,用户的需求差异性加大、业务场景的复杂性提升,加剧了原有系统的迁移、历史软硬件的兼容、行业特色软件的使用等与信创产品生态薄弱相关的固有问题。
一个应用往往要面对芯片、操作系统、数据库等多种组合的软硬件环境,在不同场景中开发、测试,并在实际业务中验证、迭代后才能相对成熟。面对行业客户的需求增长,信创厂商的适配工作细碎且繁重,产业发展对信创厂商的产品、方案、服务等能力提出了更高的要求。

挑战二:部分产品与国外仍有明显差距
部分领域核心技术仍待突破,确保产业安全、支持前沿发展
GPU等基础软硬件领域的性能差距可能降低我国大模型算法等先进技术开发的迭代效率,进而限制我国产业智能化发展的步伐。工业软件等应用在高级功能上的差距,意味着我国在相关领域的技术自主可控度仍较低,核心技术有待突破。

云平台及平台型应用弱化适配难题
云平台管理多样资源,向上稳定支撑;平台型应用或大幅提升适配效率
基础设施层面,“一云多芯”的信创云平台可屏蔽底层差异,对不同架构及品牌的硬件资源进行统一管理,进而基于统一的云资源池向上提供一致的云服务,为应用迁移、业务开发提供高效支撑。应用层面,类比移动互联网市场的超级APP,在协同办公等平台型应用自身功能日益丰富、周边生态日益繁荣的趋势下,平台型应用可能发展成为信创办公应用的入口并承担相关适配工作,降低信创应用市场整体所需的适配工作量,提升信创替代效率,加速产品创新。


拥抱开源,助力技术开发与生态建设
开源模式集众人智慧高效迭代,可降低协同成本繁荣生态
开源是一种分布式协作的开发模式,近些年在云计算、人工智能等新兴技术领域广泛渗透,并从软件延伸至芯片等硬件领域。全球最大开源代码托管平台GitHub已突破1亿名开发者,2022年新增中国用户近320万,在整体新增中占比15.6%,中国已是开源生态的重要参与者。开源模式集众人智慧高效迭代,借助开源,我们可共享集体资源、吸收外部先进成果、实现价值共创,同时自身产品技术的开源也有助于技术交流与演进,推动自身技术生态的建立与繁荣,降低产业协同成本。
但是我国尚处于开源建设初期,生态主导能力不足、核心技术创新能力仍然不高,对外依赖较强,在开源生态中可能面对由政治博弈或国外公司商业利益驱动导致的技术供应链风险,同时开源代码的数据安全问题、忽视核心技术研发等问题都需要我们警惕,努力实现可用与安全、可靠的平衡,走向开源强国。

依托新型技术架构换道发展,加速创新
云原生、生成式AI等新技术为我国信息技术发展带来新机遇
传统IT架构历经数十年发展,相关厂商凭借深厚的产品技术及行业资源积淀建立的优势相对稳固,中国厂商较难在同一领域追平或反超。可喜的是,云计算、人工智能等新技术的发展带来了底层IT基础设施构建及上层应用软件开发的模式转变,创造了新的IT建设发展路径,也为我国信息技术产品带来新的发展机遇。新技术在诞生之初往往快速演进,可能存在多种技术路线并行,相关技术标准需跟进完善,规划产业发展,降低上下游对接适配难度。此外,创新技术从基础研发到产品商业化落地并实现规模化营收可能需要较长周期,政策的扶持鼓励有助于提升供需两侧对新技术的投入力度,加速创新。

评论